DeKalb works to allow business growth while reducing sewage spills

Like dozens of other new businesses in DeKalb, Mercy Care got caught up in the county government's desperate need to put an end to repeated sewage spills.
Construction on the Chamblee health clinic was mostly finished when the county informed Mercy Care executives that they would need to add a $500,000 sewage holding tank before the business could open. Later, county officials reversed course, deciding a tank wasn't needed to safeguard against spills and allowing the clinic to begin operations. Later still, county officials briefly resumed the debate before finding a solution.
Mercy Care's case shows there's much to figure out as the county works to reduce the risk of major spills, such as the two that spewed more than 10 million gallons of waste into two local creeks last month.
Even so, DeKalb officials say the county is open for business.
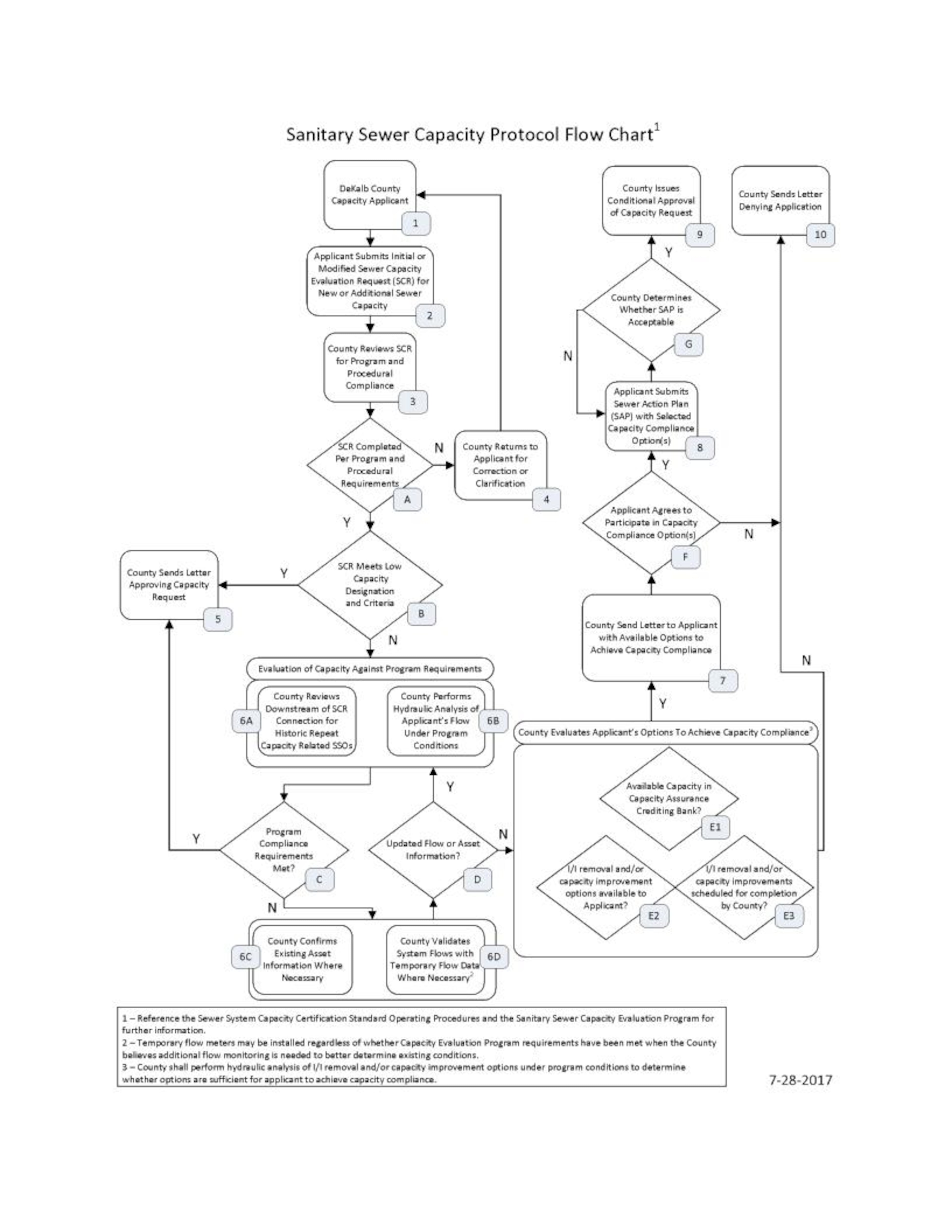
While new construction projects must get approval to ensure they don't strain the county's sewer system, government officials hope recently created step-by-step guidelines will let companies know up-front whether there might be issues.
“We don’t want to cause any financial harm to someone who in good faith is following our rules and regulations,” said Ted Rhinehart, DeKalb’s deputy chief operating officer for infrastructure. “At least now, it can be more predictable and understood by everybody.”
In most locations, there's no problem with sewer capacity, Rhinehart said. In other cases, businesses or the county can overcome sewer limitations by cleaning pipes, replacing stream crossings or building holding tanks.
Sewer obstacles surrounding Mercy Care were resolved at the county’s expense in July, three months after the clinic began treating patients. The county replaced 78 vented manhole covers that had been allowing storm water into the sewer system and limiting its capacity during rainy weather. Now, storm water flows above-ground into streams, leaving more room in the sewers for sewage.
“All the manholes have been replaced, so that solved the sewer capacity issue — if there was a sewer capacity issue,” said Diana Lewis, a spokeswoman for Mercy Care. “We’re taking care of lots of people, so that’s what’s important to us.”
Before the manhole fix, DeKalb Watershed Director Scott Towler had raised concerns that, by allowing Mercy Care to open, the county might have violated its ongoing $700 million agreement with the federal government to improve its sewer system and reduce spills.
The Georgia Environmental Protection Division and U.S Environmental Protection Agency are investigating the county's sewer capacity issues, including at Mercy Care, said EPD spokesman Kevin Chambers on Tuesday. The agencies have fined DeKalb $924,000 for sewage spills since 2011.
Since the county government started a formal process for evaluating new businesses last month, it will more quickly grant conditional approvals or give the go-ahead to those companies, Rhinehart said.

The county government is now whittling down a backlog of 358 pending applications from businesses seeking to tie into the sewer system, Rhinehart said.
In addition, the county has approved 107 developments that have sufficient sewer capacity since January 2016, he said. Another 110 construction projects have been given conditional approval to move forward, and in some cases have been required to prepare plans for holding tanks.
While businesses don't like delays, they usually understand that DeKalb is working to correct its sewer problems, said Michael Paris, president and CEO for the Council for Quality Growth, an advocacy organization for the development industry.
“For any developer or builder, any additional day they have to spend in an approval or permitting process, they’d prefer not to do that,” Paris said. “But the county is making every effort to solve this as quickly as possible. Nobody is sitting on their hands on this issue.”
And while there are sewer capacity limitations in parts of the county, they’re not as severe as once feared, said DeKalb CEO Mike Thurmond.
Thurmond said a computer model exaggerated the danger of sewage spills. A new model must be in place before the end of the year, and that will aid the government as it assesses whether businesses' face capacity issues.
“We have not done what we’ve needed to have done in the past, but we’re recognizing it and correcting it,” Thurmond said. “More importantly, we’re learning from those mistakes.”
Still, the county will continue to face competing pressures from businesses and environmental agencies until it makes significant sewer system upgrades.




